海洋运输货物保险条款 附英文 Doc 找协议网zhaoxieyi Com
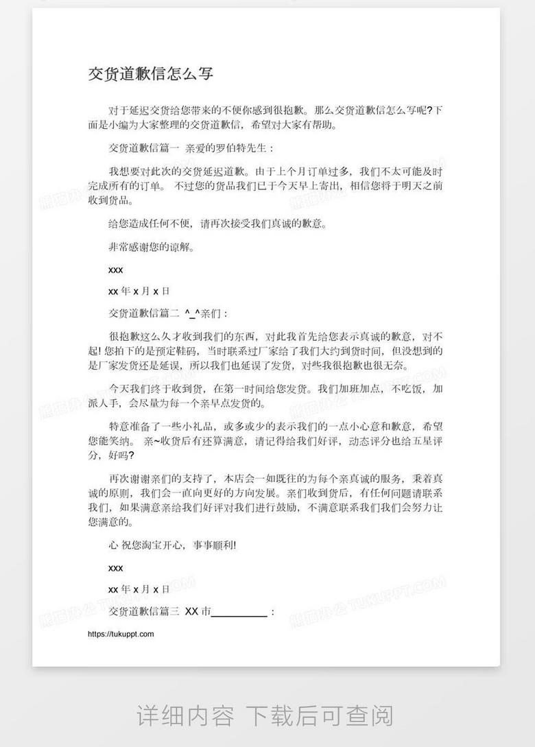
生产时间延迟给客户道歉,英文 交货期已经延误了,那么该怎么跟客户解释呢? 总结以下常见的十四条"推迟交期"的理由: 10、QC发现包装印刷上的条码有错误,重做包装; 以上五花八门的理由,或者说借口,都快成为外贸行业的行话,很多朋友屡试不爽 延迟交货说明函,英文doc,延迟交货说明函,英文 篇一:延期交货情况说明 延期交货情况说明 致广州市亨泰服饰有限公司: 我公司于16年5月27日与贵公司签订的16年冬季订单合同,合同编码为:*****,合同为羽绒服712件,四款,总金额¥:2484元,交货日期为16年8月日,现就我公司延期供货一事
厂商延迟交货 英文
厂商延迟交货 英文- 延迟交货问题的出现是贵我双方都不愿看到的,对此给贵公司带来的困扰和对活动进度的影响,我公司深感抱歉,并 将在问题处理完毕后召开管理层会议深挖根源,明确责任。 我公司保证在今后的生产、交货时间的管理和控制方面会加 强力度,严格避免同类 交货期延迟,如何给客户回复 合同当时签订7月底交货,可是现在因为多种问题(高温让电、其中一个产品是重新定做的新款,比较难做)因故推迟交货期,这些问题跟客户反映了之后,客户非常生气,他说:Please consider if your company is ready to work with me or not, I
汇总 船公司调整thc费用通知 张家港唯派国际物流有限公司
拒绝延迟交货英文邮件范文1 Dear Sir, According to the terms of S/C No100, shipment should be effected by the th June, and we must have the B/L by the 30th at the latest As any delay would cause us great inconvenience and financial loss, we cannot accept the delayed delivery According to the contract, we have the right to make a相关短句/例句 deferred delivery迟延交货 3)positive delivery lag正延迟交货 4)Timelimited backorders有限期延迟交货 5)delayed delivery target目标交货延迟 6)delayed crosslinking延迟交联 1In view of too long delayed crosslinking time of SBQ,by adding delay regulator and cosolvent to it,the crosslinker FSBQ交货延迟的道歉 交货延迟的道歉英文邮件范文1 Dear Mr Wang, Please accept our apology for not being able to delivery the goods on time We cooperated with two companies at the same time Since the production load was big, our machine turned out to be faulty, but fortunately the problem was resolved very soon The above incident caused the delay in delivery, for which we
延迟交货的英文翻译,延迟交货英文怎么说,怎么用英语翻译延迟交货,延迟交货的英文意思,延遲交貨的英文,延迟交货 meaning in English,延遲交貨的英文,延迟交货怎么读,发音,例句,用法和解释由查查在线词典提供,版权所有违者必究。 外企员工必用英文邮件范文 第319期交货延迟的道歉 3 交货延迟的道歉 Please accept our apology for not being able to delivery the goods on time We cooperated with two companies at the same time Since the production load was big, our machine turned out to be faulty, but fortunately the problem was resolved very soon最新推荐延迟交货说明函,英文word 范文 本文部分内容来自网络整理,本司不为其真实性负责,如有异议或侵权请及时联系,本司将立即删除! == 本文为 word 格式,下载后可方便编辑和修改! == 延迟交货说明函,英文 篇一:延期交货情况说明 延期交货情况
厂商延迟交货 英文のギャラリー
各画像をクリックすると、ダウンロードまたは拡大表示できます
关于交货期延迟的邮件参考和话术考量 Rungo | 关于交货期延迟的邮件参考和话术考量 Rungo | 关于交货期延迟的邮件参考和话术考量 Rungo |
关于交货期延迟的邮件参考和话术考量 Rungo | 关于交货期延迟的邮件参考和话术考量 Rungo | ![]() 关于交货期延迟的邮件参考和话术考量 Rungo |
关于交货期延迟的邮件参考和话术考量 Rungo | ![]() 关于交货期延迟的邮件参考和话术考量 Rungo | 关于交货期延迟的邮件参考和话术考量 Rungo |
「厂商延迟交货 英文」の画像ギャラリー、詳細は各画像をクリックしてください。
![]() 关于交货期延迟的邮件参考和话术考量 Rungo | ![]() 关于交货期延迟的邮件参考和话术考量 Rungo | ![]() 关于交货期延迟的邮件参考和话术考量 Rungo |
![]() 关于交货期延迟的邮件参考和话术考量 Rungo | ![]() 关于交货期延迟的邮件参考和话术考量 Rungo | 关于交货期延迟的邮件参考和话术考量 Rungo |
![]() 关于交货期延迟的邮件参考和话术考量 Rungo | ![]() 关于交货期延迟的邮件参考和话术考量 Rungo | 关于交货期延迟的邮件参考和话术考量 Rungo |
「厂商延迟交货 英文」の画像ギャラリー、詳細は各画像をクリックしてください。
![]() 关于交货期延迟的邮件参考和话术考量 Rungo | 关于交货期延迟的邮件参考和话术考量 Rungo | ![]() 关于交货期延迟的邮件参考和话术考量 Rungo |
关于交货期延迟的邮件参考和话术考量 Rungo | 关于交货期延迟的邮件参考和话术考量 Rungo | ![]() 关于交货期延迟的邮件参考和话术考量 Rungo |
![]() 关于交货期延迟的邮件参考和话术考量 Rungo | 关于交货期延迟的邮件参考和话术考量 Rungo | ![]() 关于交货期延迟的邮件参考和话术考量 Rungo |
「厂商延迟交货 英文」の画像ギャラリー、詳細は各画像をクリックしてください。
![]() 关于交货期延迟的邮件参考和话术考量 Rungo | 关于交货期延迟的邮件参考和话术考量 Rungo | ![]() 关于交货期延迟的邮件参考和话术考量 Rungo |
![]() 关于交货期延迟的邮件参考和话术考量 Rungo | 关于交货期延迟的邮件参考和话术考量 Rungo | 关于交货期延迟的邮件参考和话术考量 Rungo |
关于交货期延迟的邮件参考和话术考量 Rungo | 关于交货期延迟的邮件参考和话术考量 Rungo | ![]() 关于交货期延迟的邮件参考和话术考量 Rungo |
「厂商延迟交货 英文」の画像ギャラリー、詳細は各画像をクリックしてください。
关于交货期延迟的邮件参考和话术考量 Rungo | 关于交货期延迟的邮件参考和话术考量 Rungo | 关于交货期延迟的邮件参考和话术考量 Rungo |
关于交货期延迟的邮件参考和话术考量 Rungo | 关于交货期延迟的邮件参考和话术考量 Rungo | 关于交货期延迟的邮件参考和话术考量 Rungo |
关于交货期延迟的邮件参考和话术考量 Rungo | 关于交货期延迟的邮件参考和话术考量 Rungo | ![]() 关于交货期延迟的邮件参考和话术考量 Rungo |
「厂商延迟交货 英文」の画像ギャラリー、詳細は各画像をクリックしてください。
关于交货期延迟的邮件参考和话术考量 Rungo | 关于交货期延迟的邮件参考和话术考量 Rungo | ![]() 关于交货期延迟的邮件参考和话术考量 Rungo |
![]() 关于交货期延迟的邮件参考和话术考量 Rungo | 关于交货期延迟的邮件参考和话术考量 Rungo | 关于交货期延迟的邮件参考和话术考量 Rungo |
关于交货期延迟的邮件参考和话术考量 Rungo | 关于交货期延迟的邮件参考和话术考量 Rungo | ![]() 关于交货期延迟的邮件参考和话术考量 Rungo |
「厂商延迟交货 英文」の画像ギャラリー、詳細は各画像をクリックしてください。
关于交货期延迟的邮件参考和话术考量 Rungo | 关于交货期延迟的邮件参考和话术考量 Rungo | ![]() 关于交货期延迟的邮件参考和话术考量 Rungo |
![]() 关于交货期延迟的邮件参考和话术考量 Rungo | 关于交货期延迟的邮件参考和话术考量 Rungo | 关于交货期延迟的邮件参考和话术考量 Rungo |
![]() 关于交货期延迟的邮件参考和话术考量 Rungo | ![]() 关于交货期延迟的邮件参考和话术考量 Rungo | 关于交货期延迟的邮件参考和话术考量 Rungo |
「厂商延迟交货 英文」の画像ギャラリー、詳細は各画像をクリックしてください。
![]() 关于交货期延迟的邮件参考和话术考量 Rungo | 关于交货期延迟的邮件参考和话术考量 Rungo | ![]() 关于交货期延迟的邮件参考和话术考量 Rungo |
![]() 关于交货期延迟的邮件参考和话术考量 Rungo | ![]() 关于交货期延迟的邮件参考和话术考量 Rungo | ![]() 关于交货期延迟的邮件参考和话术考量 Rungo |
![]() 关于交货期延迟的邮件参考和话术考量 Rungo | 关于交货期延迟的邮件参考和话术考量 Rungo | ![]() 关于交货期延迟的邮件参考和话术考量 Rungo |
「厂商延迟交货 英文」の画像ギャラリー、詳細は各画像をクリックしてください。
关于交货期延迟的邮件参考和话术考量 Rungo | 关于交货期延迟的邮件参考和话术考量 Rungo | 关于交货期延迟的邮件参考和话术考量 Rungo |
![]() 关于交货期延迟的邮件参考和话术考量 Rungo | 关于交货期延迟的邮件参考和话术考量 Rungo | ![]() 关于交货期延迟的邮件参考和话术考量 Rungo |
![]() 关于交货期延迟的邮件参考和话术考量 Rungo | ![]() 关于交货期延迟的邮件参考和话术考量 Rungo | ![]() 关于交货期延迟的邮件参考和话术考量 Rungo |
「厂商延迟交货 英文」の画像ギャラリー、詳細は各画像をクリックしてください。
![]() 关于交货期延迟的邮件参考和话术考量 Rungo | ![]() 关于交货期延迟的邮件参考和话术考量 Rungo | ![]() 关于交货期延迟的邮件参考和话术考量 Rungo |
关于交货期延迟的邮件参考和话术考量 Rungo | ![]() 关于交货期延迟的邮件参考和话术考量 Rungo | ![]() 关于交货期延迟的邮件参考和话术考量 Rungo |
![]() 关于交货期延迟的邮件参考和话术考量 Rungo | ![]() 关于交货期延迟的邮件参考和话术考量 Rungo | ![]() 关于交货期延迟的邮件参考和话术考量 Rungo |
「厂商延迟交货 英文」の画像ギャラリー、詳細は各画像をクリックしてください。
![]() 关于交货期延迟的邮件参考和话术考量 Rungo | ![]() 关于交货期延迟的邮件参考和话术考量 Rungo | 关于交货期延迟的邮件参考和话术考量 Rungo |
关于交货期延迟的邮件参考和话术考量 Rungo | ![]() 关于交货期延迟的邮件参考和话术考量 Rungo | 关于交货期延迟的邮件参考和话术考量 Rungo |
关于交货期延迟的邮件参考和话术考量 Rungo | 关于交货期延迟的邮件参考和话术考量 Rungo | ![]() 关于交货期延迟的邮件参考和话术考量 Rungo |
「厂商延迟交货 英文」の画像ギャラリー、詳細は各画像をクリックしてください。
![]() 关于交货期延迟的邮件参考和话术考量 Rungo |
请英语高手帮助翻译,关于延期交货的。 英文商务函电(延迟交货期)翻译 16 求英文翻译:交货的时间是否要提前或者延迟? 拒绝延迟交货英文邮件范文2 Dear Sir, Thank you for your letter of replying our request for delaying delivery We will do our best to ship the goods within the stipulated time However, if the goods are late, we will compensate according to the contract Yours faithfully, 尊敬的先生: 贵方对我方延迟交货请求的回信
Incoming Term: 厂商延迟交货 英文,





















































0 件のコメント:
コメントを投稿